什麼是合理性意見書(Fairness Opinion)
合理性意見書通常係由獨立第三方專家人士,對於企業交易的特定要素(例如:交易價格),依其專業上之分析與判斷過程,所形成之結論與意見,以作為公司董事會、特殊功能性委員會等決策者之參考。對於公司交易決策之董事會而言,專家合理性意見書提供了外部專家客觀的意見,並使董事會成員免於違反忠誠義務之責任。
在企業併購及重大交易行為中,專家合理性意見書經常扮演著重要且不可或缺的角色。在國外,由獨立專家針對併購交易表示合理性意見則行之有年,這是在交易過程中重要的一環,在許多訴訟案件中,更處處可見專家合理性意見對於法院判決之重要性。
會計師執行評價相關之獨立專家(合理性)意見書之相關法規
「專家意見書」就其字面上而言,乃專家依其自身專業所提出之第三方客觀意見,以供決策者參考使用。因此,專家合理性意見可能係由各種不同領域之專家、以各種不同之形式,依據其領域專業知識、經驗、分析判斷所形成之意見,而可能有各種型態之專家意見。然而,就國內會計師業界之合理性意見書實務而言,目前所出具意見書型態仍以「評價」相關之合理性意見書為主,其原因主要在於配合國內法規面之要求,發行公司於特定交易發生時需取具專家意見書之目的。
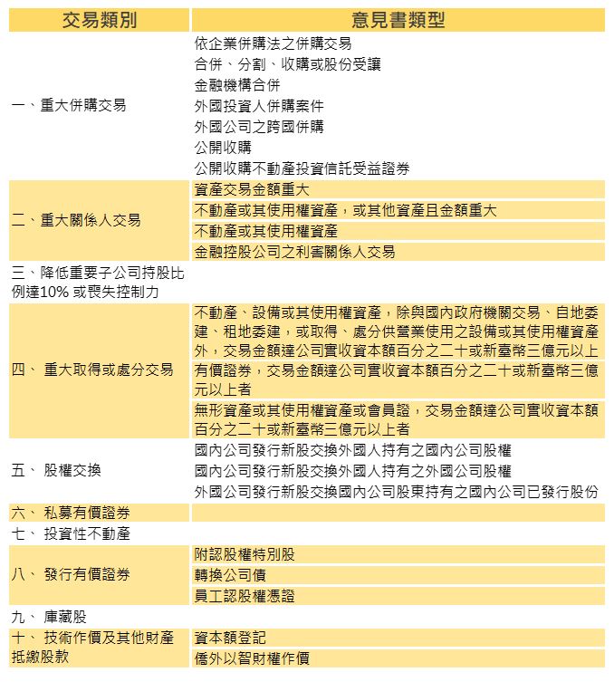
依據社團法人中華民國會計師公會全國聯合會所彙整,提供會計師會員參考之會計師執行評價相關之獨立專家(合理性)意見書法規,大致可歸納為以下幾個類別:

專家出具意見書作業規範草案
如前所述,就國內會計師出具合理性意見書服務之需求面而言,主要來自於國內法規面之要求。因此,主管機關乃希望相關單位對於專家意見書之出具,提出一作業規範以確保意見書之品質,暨明確專家之責任。 臺灣證券交易所股份有限公司及財團法人中華民國證券櫃檯買賣中心,遂依金融監督管理委員會證券期貨局之囑咐共同訂定了「專家出具意見書作業規範」(下稱「作業規範」)。截至本文撰稿日止,該作業規範尚於草案階段。本文擬就該作業規範草案試析如下,以供公開發以上公司及會計師同道卓參:
【重點說明】
一、 適用情況
[筆者試析]
二、 作業流程-評估案件之承接及簽訂委任書
專家於承接案件前:
[試析]
三、 作業程序-工作規劃、工作底稿、形成結論前之一致性與可信賴程度檢測
A. 意見書是否充分反映所應涵蓋受委任之工作範圍。
B. 作業執行流程之完整性、正確性及合理性。
C. 所採用資訊及所執行調查之充分性及攸關性。
D. 所作之重大假設之攸關性及合理性。
E. 所採用估價 評價方法、所使用參數之適當性及合理性。
F. 調整前之價值,及所作之各項折、溢價調整之理由、依據、攸關性及適當性。
G. 所作之分析、判斷、推論過程及結論之適當性、合理性及其是否可被支持。
H. 出具意見書前若修改結論,其修改之適當性。
I. 工作底稿內容之完整性、所使用原始資料之攸關性、完整性及正確性,以及其支持意見書之程度。
5.專家執行評估程序應先取得受評標的相關資訊:
A. 取得受評標的基本資料。
B. 分析受評標的之過去及目前之營運或使用狀況、未來營運或使用規劃。
C. 瞭解總體經濟、產業、資本市場及法令等資訊。
D. 重大攸關期後事項及其影響。
6. 意見書結論之形成係依據最能反映受評標的價值之估價評價方法。
7. 規定應採用二種以上估價/評價方法者如僅採用單一估價評價方法,應有充分之理由。
8. 專家應就不同估價評價方法所獲得之結果進行綜合比較,就其中金額顯著差異者重新檢討,並視不同估價評價方法所蒐集資料可信度及交易目的或交易條件差異,考量價格形成因素之相近程度,決定最終評估結論,並將決定理由詳予敘明。
[試析]
五、 工作底稿之保存
專家對委任案件工作底稿之編製、彙整、歸檔及保管,應參考會計基金會發布之評價準則公報第五號「評價工作底稿準則」。
【結語】
1. 合理性意見書究為專家意見結論之表達信函,抑或適用評價準則之報告?
與「評價」有關之合理性意見,雖其形成過程可能採用評價有關技術,惟主管機關以評價準則公報之規定加諸專家形成意見之過程,包括:承接流程及評價流程(第04號公報「評價流程準則」)、複核過程(第08號公報「評價之複核」)、意見書內容(第03號公報「評價報告準則」)、工作底稿(第05號公報「評價工作底稿準則」)…等,甚至引用審計準則公報第71號「採用查核人員專家之工作」、第53號「查核證據」、第44號「查核歷史性財務資訊之品質管制」…等,是否合理?
就國際上專家合理性意見書實務而言,其通常為專家總結分析所出具之實質性內容的信函,其意見形成過程常通常相對複雜,不僅包括評價(包括對相關業務的財務盡職調查),還可能包括對交易財務結構、交易類型和時間的調查,以及交易的財務和稅務後果。因此,筆者認為此項作業規範之內容,在在限縮專家之意見形成過程,並試圖透過公報之引用,加重專家之責任,更突顯國內高度監理之資本市場環境,同道於出具意見書時不可不更加謹慎。
2. 會計師出具合理性意見書之執業環境
近年來,會計師同道屢因出具合理性意見書而遭主管機關依會計師法予以懲戒,懲戒力道不可謂不重。然而,依據「公開發行公司取得或處分資產處理準則」第23條之規定,出具意見書之專家,除會計師外,尚包括律師或證券承銷商,而「公開收購公開發行公司有價證券管理辦法」第10條之專家則為會計師或證券承銷商。 依據會計師法第3條之規定,會計師之主管機關,為金融監督管理委員會,然則非屬金融監督管理委員會管理之「其他專家」,是否在同等的基礎上被賦予出具意見書之責任呢? 頗值得社會大眾共同關注未來主管機關監理之發展。
本文試析之「專家出具意見書作業規範」為草案內容,主管機關最終發布之作業規範內容可能有所不同,併此說明。